Makao Makuu - Dodoma
#CCM Imetimia KaziIendelee

Historia Ya chama Cha Mapinduzi

Chama Cha Mapinduzi (CCM) ni Chama kikubwa zaidi, kikongwe, chenye nguvu na mvuto barani Afrika, kinachoongoza kwa kuwa na Wanachama zaidi ya millioni 12. Ni Chama kiongozi cha ukombozi kilichoshiriki kupigania uhuru nchi nyingi zilizokusini mwa jangwa la sahara.

Chama Cha Mapinduzi (CCM) kilianzishwa rasmi Februari 5, 1977 baada ya kuunganishwa kwa vyama vya Tanganyika African National Union (TANU) kilichokuwa chama tawala Tanzania Bara, kikiongozwa na Rais wa Kwanza wa Tanzania, Mwalimu Julius Kambarage Nyerere na Chama cha Afro-Shirazi Party (ASP) kilichokuwa chama tawala Zanzibar, kikiongozwa na Rais wa kwanza wa Zanzibar Sheikh Amaan Abeid Karume.

CCM imeendelea kushinda chaguzi zote sita (6) za Urais tangu kuanzishwa kwa vyama vingi mwaka 1992. Huku kikipata idadi kubwa ya wabunge wa Bunge la Jamhuri ya Muungano wa Tanzania na Baraza la Wawakilishi Zanzibar. Viongozi walioshinda Urais kwa tiketi ya CCM kwenye chaguzi hizo ni Benjamin Mkapa, Jakaya Mrisho Kikwete na Dk. John Joseph Pombe Magufuli

Wenyeviti wa CCM Taifa
Jumuiya

Katika kuhakikisha Chama cha Mapinduzi kinahudumia makundi yote, CCM inazo Jumuiya tatu ambazo zinafanyakazi kwa kuyaunganisha makundi ya Vijana (Umoja wa Vijana wa CCM), Wanawake (Umoja wa Wanawake Tanzania- UWT) na Jumuiya ya Wazazi Tanzania. Jumuiya hizi kila moja ina viongozi ambao muundo wake unafanana na ule wa CCM yenyewe kuanzia ngazi ya Mwenyekiti Taifa hadi ngazi za matawi.

Malengo na madhumuni ya CCM

Itikadi ya CCM

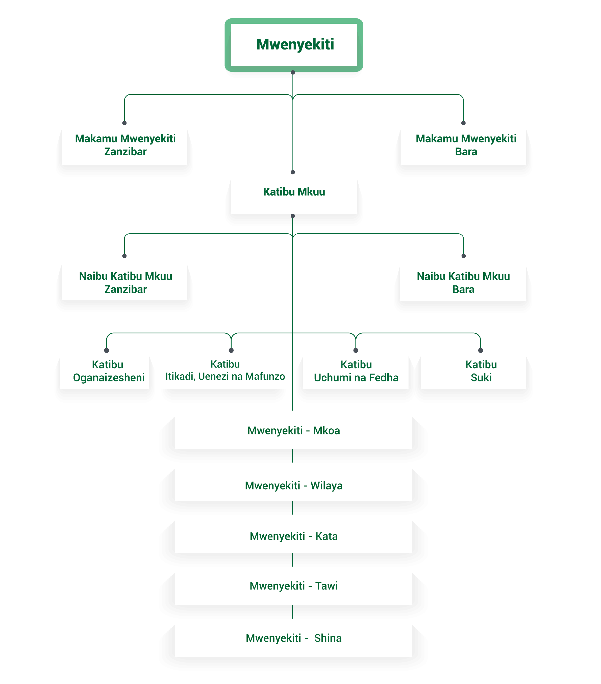
Muundo Wa Uongozi wa Chama Cha Mapinduzi